向AI转型的程序员都关注公众号 机器学习AI算法工程
chatgpt 日前遭封,让国内一众粉丝因缺失这么一个出色的 AI 助手而倍感惋惜。国产大模型产品众多,但良莠不齐,能与 chatgpt 比肩的更是寥寥无几。号称拥有超强写作能力的 kimi ,使用起来却让人一言难尽,实际体验处处收费、处处限制。
但不得不说, Kimi 这一波确实卷到了不少“老牌”国产大厂,许多新产品都在近期推出。百度最新打造跨模态、智能创作平台
——橙篇应运而生,依托价值 10 亿的专业学术资料库,以其强大的功能和丰富的学术资源,成为了当前互联网从业者最火热的讨论话题。
不如让我们对比一下这两个近期的明星产品: Kimi 和橙篇,究竟谁优谁劣呢?
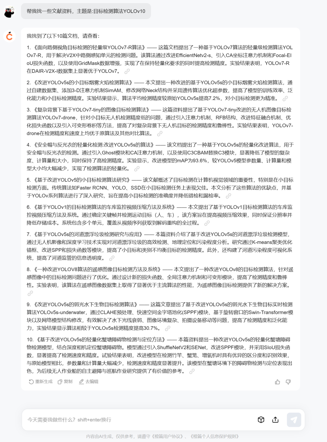
在使用 kimi 的过程中,我遇到了不少问题。首先, kimi 在生成长文方面表现不佳,生成的内容过于简短和机械化,对于需要撰写大量内容的自媒体从业者或研究者来说,这无疑是一个巨大的限制。
比如下面一个长文生成例子, kimi 生成的内容和学术论文的格式一样,与用户需要的“技术性文章”不符,而且对于 YOLOv10 算法的特性总结过于笼统,也不够准确。
图 1 kimi 生成长文示例
而橙篇则不同,它最高能输出长达 10 万字的文本,还能基于用户提供的文档进行衍生创作,允许用户基于生成内容再次编辑完善,极大地提高了创作效率。
下面是橙篇生成的长文,不仅文章体裁符合,而且标题亮眼,对 YOLOv10 算法的技术特性总结很准确、具体,完全满足了用户追求爆文的需要。
图 2 橙篇生成长文示例
在资料查找方面, kimi 的局限性十分明显。它仅能搜索互联网上的公开信息和资料,对于科研和技术研发来说远远不够用。而橙篇则拥有价值 10 亿的专业学术资料库,资料丰富且全面,对于算法工程师、研究者来说是非常有价值的宝库。
图 3 kimi 查找资料示例
图 4 橙篇查找资料示例
对于学者和研究者来说,上传文件的便利性至关重要。 kimi 在文件上传方面也有限制,最大仅支持 100M 的文件。相比之下,橙篇的上传限制是 kimi 的两倍,对于需要处理大文件的用户来说,这无疑是一个巨大的优势。
图 5 kimi 支持上传的文件格式、数量和大小
图 6 橙篇支持上传的文件格式、数量和大小
再者, kimi 的算力瓶颈也让人头疼。在处理复杂任务时, kimi 常常显得力不从心,甚至需要用户额外支付费用。而橙篇则依托于百度文心大模型基建,算力充沛,能够轻松应对各种复杂任务。
kimi 在文件上传方面存在诸多限制,比如不支持上传PDF影印版 、 xls 等常用办公文件格式,也无法支持根据需求和文档性质进行一次性大量长文输出和编辑,也不支持纯图片上传,这在很大程度上限制了其应用场景和使用体验。而橙篇则支持多格式混合输入,还能识别纯画面图片,无需再选择带文字图片输入,这使得创作者在进行内容创作时,能够更加灵活、自由地表达自己的思想和观点。
图 7 看图写作示例——原图
图 8 kimi 看图写作示例
图 9 橙篇写作示例
在内容创作方面, kimi 仅能生成文本内容,而橙篇不仅能生成长文本,还能帮助用户创建各种类型的图表进行数据可视化,如条形图、饼图、折线图、散点图等。这对于需要进行数据展示和分析的用户来说,无疑是一个巨大的福音。
图10
橙篇制作图表示例
简而言之, kimi 仅仅擅长于文本理解和生成,而橙篇则具备更强的综合性。它一站式满足用户在科研、学术等领域的查阅、创作、编辑等全链路需求。无论是文本、图片还是绘本等多种模态的创作方式,橙篇都能轻松应对。这使得橙篇成为自媒体人、互联网从业者创作个人技术博客、公众号等作品的完美工具。
在使用过 kimi 和橙篇后,我深刻感受到了两者之间的差距。 kimi 虽然在一定程度上满足了部分用户的创作需求,但其功能不够完善,仅能满足小众用户的日常需求。而橙篇则显得更为成熟和智慧,在文本处理能力、文件上传、专业资料库、深度编辑与创作以及算力承载力等方面均展现出了卓越的优势。橙篇依托于百度文心和百度文库的强大资源,为用户提供了一站式的科研、学术资料查阅和创作服务。无论是长文创作、学术资料查找还是跨模态自由创作、深度编辑,橙篇都能为用户提供优质的服务和体验。
在这个信息爆炸的时代,橙篇无疑是我们进行科研和创作的得力助手。相较于 Kimi 等大模型产品,橙篇无疑成为了 AI 时代下的国产之光。
阅读过本文的人还看了以下文章:
整理开源的中文大语言模型,以规模较小、可私有化部署、训练成本较低的模型为主
基于40万表格数据集TableBank,用MaskRCNN做表格检测
《深度学习入门:基于Python的理论与实现》高清中文PDF+源码
2019最新《PyTorch自然语言处理》英、中文版PDF+源码
《21个项目玩转深度学习:基于TensorFlow的实践详解》完整版PDF+附书代码
PyTorch深度学习快速实战入门《pytorch-handbook》
【下载】豆瓣评分8.1,《机器学习实战:基于Scikit-Learn和TensorFlow》
李沐大神开源《动手学深度学习》,加州伯克利深度学习(2019春)教材
【Keras】完整实现‘交通标志’分类、‘票据’分类两个项目,让你掌握深度学习图像分类
如何利用全新的决策树集成级联结构gcForest做特征工程并打分?
Machine Learning Yearning 中文翻译稿
斯坦福CS230官方指南:CNN、RNN及使用技巧速查(打印收藏)
中科院Kaggle全球文本匹配竞赛华人第1名团队-深度学习与特征工程
不断更新资源
深度学习、机器学习、数据分析、python
搜索公众号添加: datayx
