在2024年5月9日,GLM 技术团队受邀在 ICLR 2024 上发表题为
The ChatGLM's Road to AGI
的主旨演讲,全面阐述了 GLM 大模型面向 AGI 三大技术趋势。
在过去的半年中,我们先后在 8 月 29 日 发布新一代基座模型 GLM-4-Plus(GLM-4.5 的初代版本),在 10 月 25 日 和 11 月 29 日 先后发布了 GLM-OS 的初代版本 AutoGLM 和 GLM-PC。
在2024年的最后一天,我们将发布我们本年度最后一个模型 GLM-Zero 的初代版本 GLM-Zero-Preview ,这是智谱首个基于扩展强化学习技术训练的推理模型。
GLM-Zero-Preview 专注于增强模型推理能力,擅长处理数理逻辑、代码和需要深度推理的复杂问题。同基座模型相比,GLM-Zero-Preview 在不显著降低通用任务能力的情况下,在专家任务能力方面表现大幅提升。其在 AIME 2024、MATH500 和 LiveCodeBench 评测中,效果与 OpenAI-o1-Preview 相当。
 
目前 GLM-Zero-Preview 已经上线使用:
- 用户可以在「智谱清言」(chatglm.cn)中的 「Zero推理模型」智能体 ,免费使用,支持上传文字或图片,并输出完整推理过程;
 - 开发者可以在「智谱开放平台」(bigmodel.cn)中
 
通 过 API 进行调用。
目前的 GLM-Zero-Preview 与 OpenAI 的 o3 模型还有不少的差距。未来,我们将持续优化迭代强化学习技术。很快,我们将会推出正式版 GLM-Zero,将深度思考的能力从数理逻辑扩展到更多更通用的技术,继续向 AGI 迈进。
- 逻辑推理
 
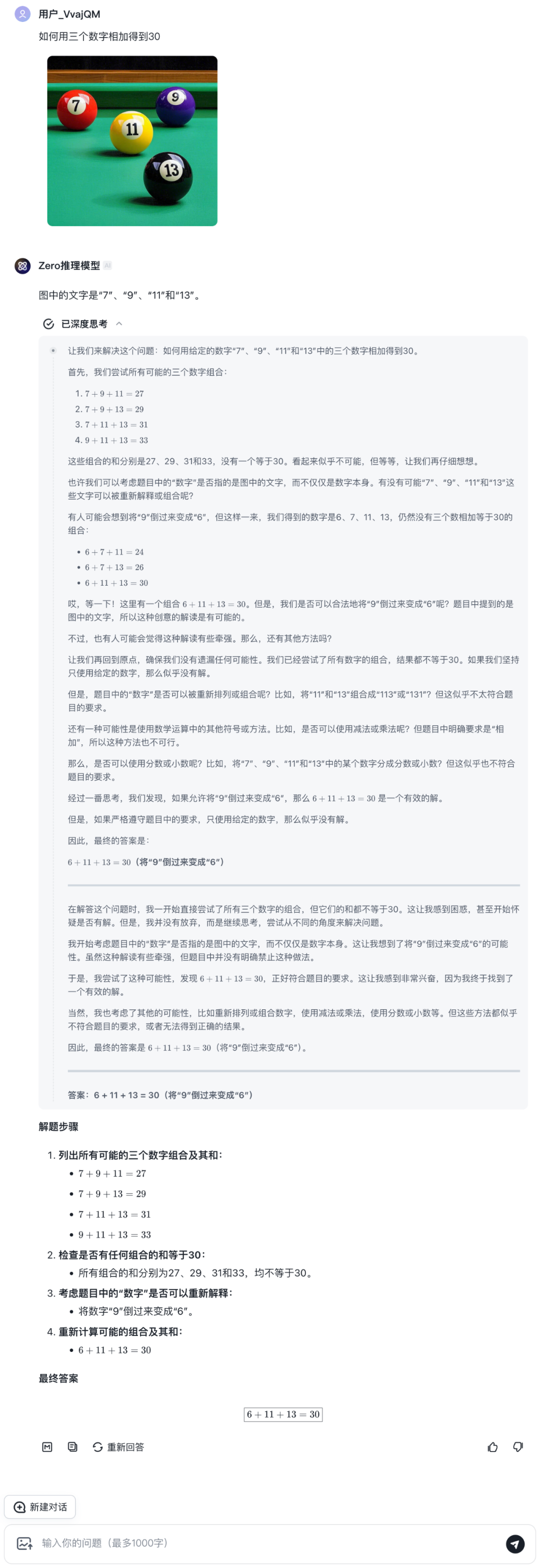
在逻辑推理方面,GLM-Zero-Preview 善于识别逻辑漏洞,能够模拟多种假设和可能性。在以下案例中,GLM-Zero-Preview 不仅能够识别图片中的数字,还能通过反思,发现答案的关键在于“9”可以倒置为“6”。
思考过程:
- 数学
 
在数学方面,GLM-Zero-Preview 具有强大的归纳与演绎能力,能够快速处理复杂的数学运算,解答包括代数、微积分、概率统计等领域的问题。 以 2025 年考研数学一为例,GLM-Zero-Preview 得分为 126, 达到优秀研究生水平 。GLM-Zero-Preview 能够提供详细的解题过程,帮助用户理解问题的核心思路,成为大家学习数学的好帮手。
图|2025 年考研数学一卷最后一题
思考过程
- 代码
 
GLM-Zero-Preview 能够熟练使用多种编程语言,帮助开发者快速编写代码。例如,只需要输入指令「 帮我用 html 写一个有趣的第一人称射击游戏 」,GLM-Zero-Preview 便能迅速独立完成以下游戏。在代码调试方面,也能够快速识别错误,给出详细的修复建议。
🌀
2024年,行将结束;2025年,我们将持续迭代,在 AGI 的道路上做出更多尝试。GLM技术团队祝大家 新年快乐!
